
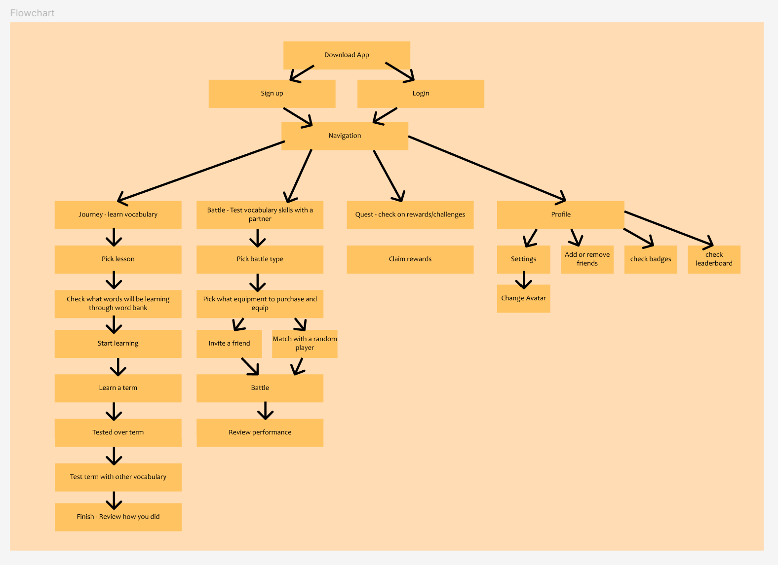
Diaquest is a multiplayer, gamified language-learning app. The goal of Diaquest is to create a fun, social learning experience where users feel like they’re a hero, on a quest to conquer new languages alongside friends. Diaquest is designed to make it easy and enjoyable to learn together.
In Diaquest, users train by completing lessons and then apply what they’ve learned through battles with other users. The games dynamically adapt to each player’s progress, allowing friends at different language learning levels to play together!